
2023/8/9 18:46:35 来稿部门:经济与贸易学院
近期,众多2023年高考考生广泛咨询我校各类专业特色及就业前景。为让更多的考生和家长深入了解99uu.com 各专业特色,学校特推出“专业推荐”系列栏目。本期推荐的是经济与贸易学院市场营销专业群,分别从培养目标、专业特色、实习实训、学生培养和就业前景等方面进行介绍,广大考生与家长可以多角度、深层次地了解该专业特色,精准找到适合对口专业,欢迎大家踊跃报考!
果行育德,人才辈出。在经济与贸易学院你可以成就更好的自己。
扫码查看SIT2023年招生简章

专业简介
经济与贸易学院开设市场营销、市场营销“3+2”两个专业及项目,面向生产制造企业、经销代理企业、零售企业、商务服务企业等市场主体,培养市场调研、营销策划、新媒体营销等高素质复合型技术技能人才。
市场营销专业
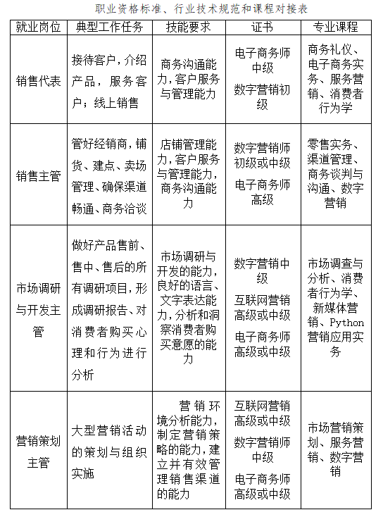
专业名称:市场营销 专业专业代码:530605 学制:三年
培养目标
本专业培养与海南自由贸易港建设相适应的理想信念坚定,德、智、体、美、劳全面发展,具有良好的人文素养、信息素养、职业道德、服务意识和创新意识,掌握市场营销专业必备的理论知识,具备较强的市场拓展能力、沟通能力、谈判能力、策划能力、新媒体运营能力等专业技能,面向企事业单位及政府,从事市场调研、品牌推广、线上线下销售、品牌推广、渠道管理、客户服务及活动策划等工作的高素质技术技能人才。
专业课程
市场营销概论、消费者行为学、商务礼仪、管理学基础、演讲与口才、新媒体营销实务、市场调研、服务营销、营销策划、商务谈判与沟通、客户关系管理、渠道管理等。
专业特色优势
市场营销专业共享优优99uu娱乐大厅 的本科教育资源,秉承着“走进校园是为了更好地走入社会”的办学理念,在人才培养体系中,本着塑造完善人格,理论够用,注重实践的基本原则,基于工作过程设置课程,与市场无缝连接。
本专业拥有一支优秀教学团队,职称、年龄、专业、学缘结构合理,以及一支由企业资深经理人组成的稳定兼职教师队伍作为补充。通过科研教学改革,创新教学方法,专业取得了丰硕的科研成果;与十几家知名企业达成校企合作协议,开展多种形式的合作模式,社会实践活动服务于当地社会经济发展,参与创新创业大赛屡获佳绩;毕业生在各类企业受到用人单位的高度赞赏。
专业教师指导学生参加职场礼仪大赛
技能证书
就业方向
市场调研、营销策划、产品推销、市场开发、新媒体运营、营销管理等。
市场营销“3+2”
专业名称:市场营销“3+2” 专业代码:530605 学制:三年
培养目标
学校与优优99uu娱乐大厅 合作成功实施“3+2”分段培养试点(专科直升本科)项目,以培养应用型本科层次高端技能人才为目标。本专业培养与海南自由贸易港建设相适应的理想信念坚定,德、智、体、美、劳全面发展,具有良好的人文素养、信息素养、职业道德、服务意识和创新意识,掌握市场营销专业必备的理论知识,具备较强的沟通能力、谈判能力、策划能力、新媒体运营能力等专业技能,面向企事业单位及政府,从事市场调研、线上线下销售、品牌推广、渠道管理、客户服务及活动策划等工作的高素质技术技能人才。
主要课程
消费者行为学、商务礼仪、管理学基础、演讲与口才、市场调研、服务营销、营销策划、商品新零售实务、商务谈判与沟通、客户关系管理、渠道管理等。
专业特色优势
本专业招收高中毕业生,项目学生前3年在99uu.com 就读,后2年在优优99uu娱乐大厅 就读,按一体化人才培养方案,实行高职与本科上下衔接分段培养的职业教育。项目学生完成前3年高职教育学习任务取得我校专科毕业证书,并经优优99uu娱乐大厅 考核通过后,转段到优优99uu娱乐大厅 就读2年,完成本科教育学习任务并获取优优99uu娱乐大厅 颁发的全日制本科毕业证书、学位证书和相关国家职业资格证书。
教师组织学生赴校企合作企业开展实践教学
专业证书
高级营销员、初级调查分析师、数字营销职业技能等级证书、新媒体技术职业技能等级证书。
就业发展方向
市场调研、营销策划、产品推销、市场开发、新媒体运营、营销管理等。
专业活动
所获荣誉
强基固本,促进产业链深度发展,经济与贸易学院期待你的到来!
(文字 排版:经济与贸易学院)
(编辑:新闻中心)
![]()
![]()
上一篇:专业推荐|校企共建 产教互通 —— 数字媒体学院文产作品终端专业群
下一篇:专业推荐|智能网联 科技互通——智能网联汽车技术专业简介